研行红色地标
共筑信仰长卷
南京景观三校硕士党支部联合党日活动总结
南京,一座铭刻红色记忆的城市。作为在宁高校学子的“第二故乡”,这里的每一处红色景观既是历史的见证,也是精神的载体。为进一步深化党建引领与专业实践的融合,东南大学景观硕士二党支部联合南京农业大学风景园林硕士党支部、南京工业大学万博manbetx官网 园林本研一体党支部,持续推进“红色地标映初心,联学共筑使命路”系列联合党日活动。
一次集中研学
2025年3月21日,三校景观党支部联合前往南京渡江胜利纪念馆开展参观交流。随后,在第二阶段的党日活动中,三支部分别结合各自校区的地理位置,聚焦南京本地红色景点,自主组织开展红色景观研学活动,进一步拓展了党员理论学习的广度与专业融合的深度。

十次实地走访
4月-5月间,三校景观党支部成员走进梅园新村纪念馆、雨花台烈士陵园、南京抗日航空烈士纪念馆、金陵兵工厂旧址等十处红色地标,沉浸式追寻红色印记,从一砖一瓦中感知时代风云,于一草一木间体悟革命精神。党员们以景观专业为切口,观察红色场所的空间布局、环境营造与文化表达,尝试用景观语言“翻译”红色记忆,从设计视角讲述历史故事。

南京长江大桥

梅园新村纪念馆

梅庵

颐和路社区将军馆

雨花台烈士陵园

金陵兵工厂旧址

南京抗日航空烈士
纪念馆

南京大屠杀遇难同胞纪念馆
一套手册汇编
在实地调研的基础上,三支部协同汇总成果,共同完成了《南京红色景观手册》。

手册封面

手册目录
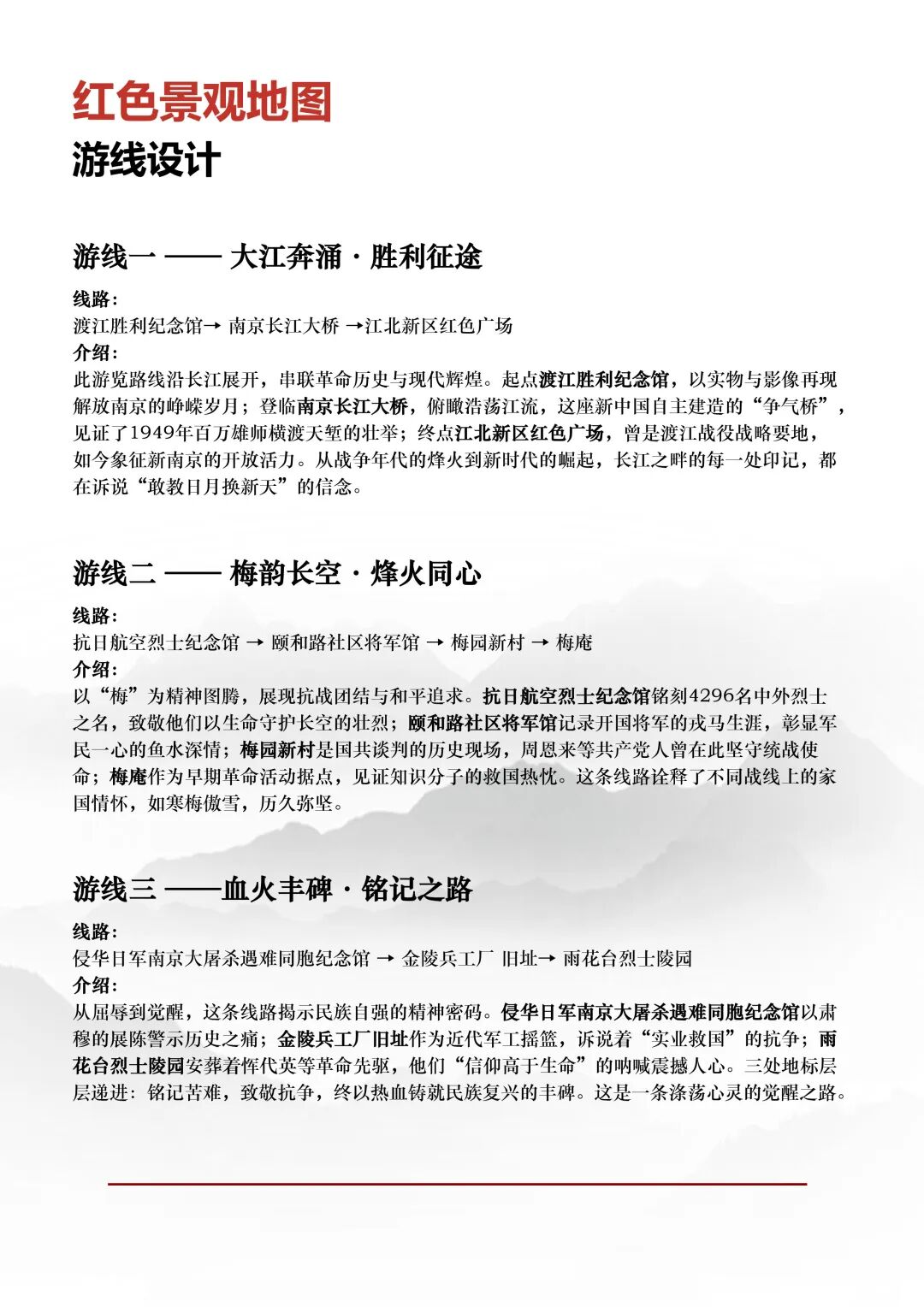
与传统的对红色景观的梳理介绍不同的是,该手册从风景园林专业的视角出发,梳理了十处具有代表性且空间设计独居匠心的南京红色地标,并绘制南京红色景观地图;基于实地走访与素材采集,围绕十处红色景观的红色文化价值、景观空间特色与历史环境延续等维度进行专业化解析,并据此规划了三条主题鲜明的红色研学游线: “大江奔涌·胜利征途”、 “梅韵长空·烽火同心”、 “血火丰碑·铭记之路”。

红色景观地图

红色景观地图路线
手册构建起一份红色文化与景观学科深度融合的知识图谱,既是一次党建成果的集中展示,也是一份“青年景观人”献给英雄之城的专业答卷,为从人居环境设计学科视角出发解读红色景观提供了指南,可有效为广大基层党组织的实地研学类主题活动策划提供实用参考。







活动总结
本次联合党日活动不仅拓展了党员对历史与红色文化的认知,更在多校协作中搭建了党建互促、学术互融的平台。三校党支部将继续依托专业背景与红色资源,推进“党建+专业”的深度融合,让红色文化在青年党员心中扎根生长,在时代语境中焕发新的生命力。

渡江胜利纪念馆

梅园新村纪念馆

雨花台烈士陵园

金陵兵工厂旧址

梅庵

南京抗日航空烈士
纪念馆

颐和路社区
将军馆
排版|南京工业大学万博manbetx官网 园林本研一体党支部
出品|东南大学景观硕士二党支部
南京农业大学风景园林硕士党支部
南京工业大学万博manbetx官网 园林本研一体党支部
审核|张豪裕、奚月林

