一、单位简介
中铁第一勘察设计院集团有限公司(铁一院)成立于1953年,总部位于陕西省西安市,是新中国成立的第一批大型综合性铁路勘察设计单位,为世界500强中国铁建全资子公司,企业综合实力位于全国勘察设计百强前列。
铁一院坚持技术立院、创新强院,建院以来,设计创造了数以百计的国内第一和世界之最,奉献了我国第一条电气化铁路、第一条沙漠铁路、世界第一条高原冻土铁路、第一条湿陷性黄土地区高速铁路、第一条高寒地区高速铁路、一次性新建里程最长高速铁路、第一个获FIDIC全球杰出工程奖的地铁工程。设计建成了以西部铁路网为代表的4万多公里铁路,是中国高铁设计领域的领军者之一。
铁一院城市轨道综合设计实力跻身全国一流行列,承担了全国30余个城市的轨道交通业务,涵盖地铁、轻轨、市域轨道交通、有轨电车、磁浮等多种类型的规划研究和勘察设计;在全国11个省区开展了20余项旅游轨道交通研究和设计,成为“交通+旅游+N”模式的领军者。积极实施“走出去”战略,紧跟“一带一路”倡议步伐,在全球40多个国家承揽了超过2000公里的铁路、公路、地铁等项目勘察设计咨询监理任务,逐步向国际高端咨询领域转型升级。
铁一院业务范围涵盖工程规划、勘察、设计、咨询、监理、总承包和海外、房地产、资本运营、综合物业开发、城市片区开发等全过程、全产业链,拥有国家工程勘察、工程设计、工程监理及工程咨询等20余项各类甲级资质证书,在全行业第一个通过ISO9001认证,建立运行质量、环境、职业健康安全综合管理体系,并获得英国皇家UKAS认证。建有“轨道交通工程信息化国家重点实验室”和“陕西省铁道及地下交通工程重点实验室”以及院士专家工作室、博士后科研工作站。
铁一院始终将人才和技术为企业发展的双翼,现有员工4300余人,集中了一批具有行业影响力的领军人物,拥有中国工程院院士1名,全国工程勘察设计大师8人,享受国务院政府特殊津贴专家35人,各类省部级人才两百余人次,高级工程师以上人员2000余人,各类注册工程师1200余人次。建院以来,荣获国家和省部级奖项1600余项。其中,国家科技进步特等奖4项,一等奖3项,全国优秀工程勘察设计金奖11项,主编各类国家标准、规范和标准图400余项,有效专利技术740余项,摘得FIDIC(国际咨询工程师联合会)大奖13项。
铁一院先后获得全国“五一”劳动奖状、全国创先争优先进基层党组织、全国厂务公开先进集体、全国推行全面质量管理先进单位、国家级“守合同、重信用”企业、全国十佳自主技术创新企业、全国工程勘察与岩土行业诚信单位等数百项荣誉称号。积极履行央企责任,被中共中央、国务院、中央军委授予“全国抗震救灾英雄集体”、被中组部授予“抗震救灾先进基层党组织”。荣获陕西省“A级纳税人”“陕西省百名诚信纳税企业”“陕西省经济发展突出贡献企业”、陕西省“优秀扶贫单位”。目前正向全面建设一流强院、打造一流国际工程公司的宏伟目标不断迈进。
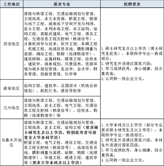
二、招聘专业及应聘条件

三、应聘流程
应聘申请-在线测试-校园宣讲(视各高校疫情防控要求,自9月起采用线下与线上相结合方式陆续进行)-简历筛选-综合面试-笔试-择优录用
四、联系方式
西安、南京、兰州地区:
陕西省西安市西影路2号
029-82365060;029-82365057
乌鲁木齐地区:
新疆维吾尔自治区乌鲁木齐市北京南路703号
0991-7956037
//www.fsdi.com.cn/art/2021/8/31/art_5470_3386766.html

