东 南 大 学 简 介

东南大学坐落于钟灵毓秀、虎踞龙蟠的金陵古都——南京,是中央直管、教育部直属的全国重点大学,是“985工程”和“211工程”重点建设的大学之一,是多学科协调发展的综合性、研究型大学。2017年东南大学入选国家“双一流”建设A类高校,并有包括建筑学、风景园林学在内的11个学科入选双一流学科建设名单。在教育部组织的第四轮学科评估中,建筑学等5个学科评估结果为A+,电子科学与技术学科评估结果为A,另有6个学科评估结果为A-。
万博manbetx官网 简介

万博manbetx官网 是中国建筑教育的发源地,也是中国最重要的建筑类科学研究基地和建筑教育的引领者之一。学院设有建筑学、城乡规划学、风景园林学三个一级学科,持续获得国家“211工程”、“985工程”和“双一流”建设经费的资助支持。在2017年全国第四轮学科评估中,万博manbetx官网 的建筑学科获评A+,城乡规划学科获评A-,风景园林学科获评A-。近年来,万博manbetx官网 主动应对国际建筑学前沿、新工科建设、中国新型城镇化及创新驱动发展战略,全面推进与国家和地方经济社会发展相结合的建设道路,全面推进国际化办学道路,在学院事业发展的多个方面取得了丰硕成果。
万博manbetx官网 真诚感谢社会各界长期以来对我们的关心和支持!热忱欢迎海内外优秀人才加盟!

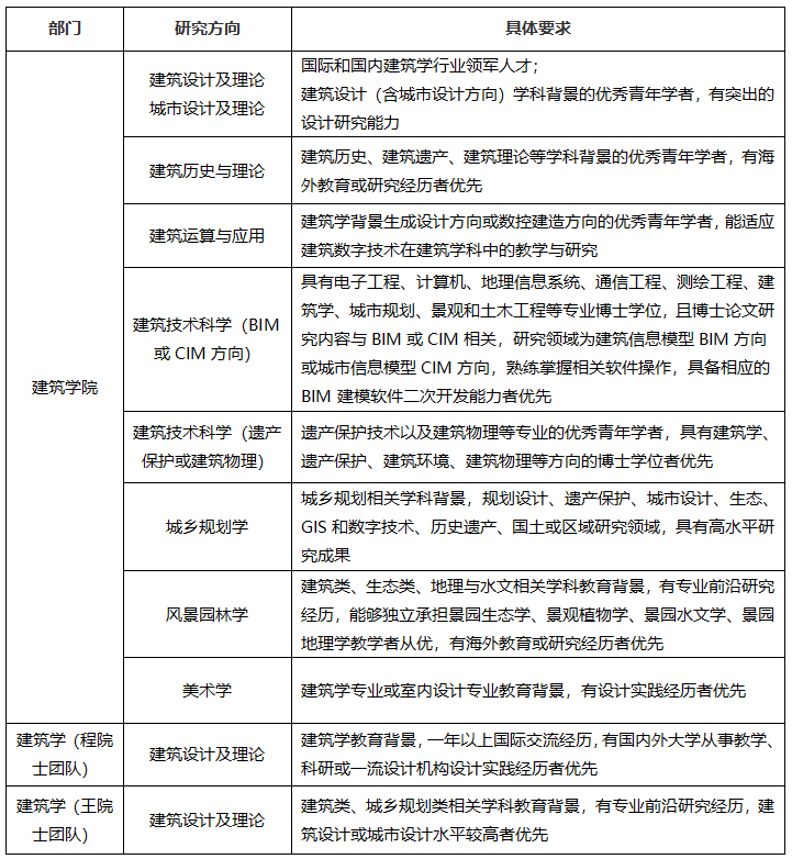
招聘方向及要求

招聘岗位
一、优秀青年人才
遵守中华人民共和国法律法规,具有良好的科学道德,自觉践行新时代科学家精神;年龄一般不超过40周岁;取得博士学位;一般应在海外高校、科研机构、企业研发机构获得正式教学或者科研职位,且具有连续36个月以上工作经历;在海外取得博士学位且业绩特别突出的,可适当放宽工作年限要求;取得同行专家认可的科研或技术等成果,且具有成为该领域学术带头人或杰出人才的发展潜力,依托东南大学申报国家级项目入选者。
支持政策:
1.直接聘为正高职务,聘为东南大学青年首席教授,教师事业编制;
2. 聘期内提供全球范围内极具竞争力的薪酬(科研绩效和突出成果奖励另算),享受相关税收优惠政策;
3. 符合国家和学校政策的,享受大额住房货币化补贴及安家费,支持青年人才安居乐业;
4. 学校提供不低于1:1配套(特别优秀人才一事一议,上不封顶);
5. 优先支持申报江苏省人才项目;
6. 学院配套提供人才引进费;
7. 提供办公实验室用房,支持组建科研团队,博、硕士招生指标予以政策性倾斜;
8. 协助解决子女入学;
9. 协助解决配偶工作。

二、专任教师岗位
取得海内外知名大学博士学位,在相关学术领域具有较高的水平或展现出良好的学术研究能力和潜力,具备承担教学和科研工作的能力,可聘为讲师,特别优秀的人才可聘为教授(研究员)、副教授(副研究员)。除学校提供的相关待遇,学院可提供人才引进费。
三、全职博士后
年龄一般不超过32周岁,特别优秀的可放宽至35周岁;获得博士学位3年以内的全日制博士;具有良好的学术背景、较强的创新活力和学术潜能,具备独立开展研究工作的能力。
至善博士后薪酬待遇:
1. 事业编制,首聘期三年,聘期内提供全球范围内极具竞争力的薪酬(科研绩效和突出成果奖励另算),享受相关税收优惠政策;
2. 科研启动费;
3. 博士后前沿科学基金;
4. 入住博士后公寓,享受职工公费医疗,协助解决子女入学;
5. 从事研究工作满3年,经考核进入第二聘期后,可参加学校高级专业技术职务评审,取得副高职称,经学校入职审核通过,可获得进入学校专任教师队伍资格。
普通全职博士后薪酬待遇:
1. 事业编制,首聘期三年,聘期内提供全球范围内极具竞争力的薪酬(科研绩效和突出成果奖励另算),享受相关税收优惠政策;
2. 科研启动费;
3. 博士后前沿科学基金;
4. 入住博士后公寓,享受职工公费医疗,协助解决子女入学;
5. 全职博士后经考核优秀可以申请转为至善博士后。

四、专职科研岗位
有志于专注科学研究、具备良好科研能力和团队协作精神的优秀人才,可聘为研究员、副研究员、助理研究员。

无锡国际校区
招聘岗位及要求
一、教学科研岗位(若干名):
具有建筑学、城乡规划学、风景园林学博士学位,能从事建筑类相关专业的课程教学与科研工作;计算机或相关专业博士学位,能承担智能设计相关的课程教学与科研工作。
二、专职科研岗位(若干名):
具有智能设计与先进建造相关专业博士学位,专注科学研究,具备良好科研能力和团队协作精神。
三、实验技术岗位(2名):
具有机械、电子、自动化或相关专业本科以上学历,能承担试验平台、数字设备的操作、管理与维护工作。
SEU-ARCH
联系方式

欢迎海内外英才与我们联系,并将个人简历发送至联系人邮箱,邮件名注明:部门+研究方向+岗位名称。
张彤 院长 Email: [email protected]
贺文琴 +86-025-83790636 Email:[email protected](全年接收应聘简历)
部分图片来自“东南大学”微信公众号及网络

